DeepSeek如何成为 “学术救星”
相信现在很多毕业生都已经开始着手准备毕业论文了吧?选题时对着空白文档熬到凌晨,文献综述在知网里迷失方向,好不容易写出初稿却被导师批注 “语言太口语化”…… 对学生党和研究者来说,从0到1构建一篇逻辑严谨、符合学术规范的论文,往往意味着数周甚至数月的 “秃头工程”。尤其是面对课程论文、毕业论文的Deadline时,“如何高效产出” 成了最大难题。
放在以前这或许是一项困难的任务,可是现在已经是2025年,这些令人头秃的问题,AI都能轻松解决,作为专注学术场景的AI工具,DeepSeek可精准解决找不到选题、看不完文献、搭不好框架等各种问题,妈妈再也不用担心我被导师骂了。
麓山学苑也给大家准备了几条用DeepSeek辅助写论文的实用指令,记得收藏噢!
DeepSeek保姆级论文辅助操作指南
选题
选题是论文的起点,也是决定论文价值的关键。很多同学在选题时毫无头绪,要么随大流选择热门但缺乏新意的题目,要么过于追求小众而面临文献稀缺、数据难收集的困境。有了DeepSeek,这些问题迎刃而解。
首先我们需要去找一些课题相关的参考文献,再输入以下指令,一并交给DeepSeek,就能让DeepSeek生成三到五个相关选题。
提示词
DeepSeek生成的选题结果
大纲
大纲是论文的框架,一个好的大纲能让论文逻辑清晰、层次分明。但一个人闷头研究难免头疼,还容易被导师痛批 “目录式流水账”,缺乏深度和逻辑冲突。DeepSeek能教你构建 “有逻辑冲突” 的动态框架。
提示词
DeepSeek生成的大纲结果
文献综述
文献综述是对前人研究的总结与梳理,传统方式需要逐篇阅读文献、手动归纳,效率极低。现在,只要输入指令,DeepSeek就能按照“论流派 – 争议焦点 – 研究空白”分类梳理,并自动整合观点,输出规范的文献综述内容,还能自动标注参考文献,省时省力。
提示词
DeepSeek生成的大纲结果
正文与图表
当DeepSeek完成上述工作后就可开始写正文了,根据DeepSeek提供的大纲,再进一步填充细化,期间遇到任何问题都可以随时让DeepSeek提供帮助,最重要的是要【结构化输入+输出】。
意思就是要用DeepSeek听得懂的语言提出要求,提高DeepSeek执行指令的效率和精度。
结构化输入的格式为:
- 背景:
- 需求:
- 输出格式:
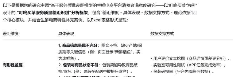
举例展示一下,比如想让DeepSeek为《基于服务质量差距模型的生鲜电商平台消费者满意度研究——以“叮咚买菜”为例》这篇论文,生成一份“叮咚买菜服务质量差距识别” 的分析框架。
- 背景:围绕 “服务质量差距模型” ,聚焦生鲜电商平台 “叮咚买菜” 的消费者满意度展开研究,生成 “叮咚买菜服务质量差距识别” 的分析框架
- 需求:-包含 “差距维度 – 具体表现 – 数据支撑方式 – 理论依据” 4个核心模块
-每个差距维度需结合生鲜电商特性补充案例
- 输出格式:以Excel表格形式呈现,输出结构清晰,可直接复制粘贴使用
DeepSeek的回答如下。
DeepSeek生成表格节选
我们可以直接将这张表复制粘贴到Excel里。
通过结构化输入,可以让DeepSeek精准输出各种格式的文件,满足各种需求,无论是PPT还是可直接导入SPSS的变量测量表都能一键生成。
除此之外,DeepSeek还能将论文数据做成各种精美的图表,好看又直观,只需要给DeepSeek提供数据,同样别忘了结构化输入,就能让DeepSeek几秒中内将复杂数据可视化。
以我国近年来对外经济贸易的部分数据为例,让DeepSeek生成可视化图表。
这里我们用Python来输出,DeepSeek就会生成一串Python代码。
同时还会附上操作说明,如果不会操作,可以继续在聊天窗口追问DeepSeek,它会一步一步教你如何运行代码。
生成的可视化图表效果如下。
让AI做 “体力活”,你负责 “灵魂创作”
DeepSeek等工具的出现,不是让我们依赖AI“一键生成”,而是把文献检索、初稿撰写等重复性劳动交给机器,腾出精力聚焦选题创新性、数据深度分析和个人观点表达,这才是学术写作的核心竞争力。现在就试试DeepSeek吧,从此告别熬夜赶稿,让写论文变成 “有技术含量的轻松活”!
